.webp)
Vos données stratégiques doivent-elles vraiment transiter par des serveurs tiers pour devenir intelligentes ?
Alors que la majorité des décideurs IT placent la souveraineté numérique en tête de leurs priorités, l'hébergement local de modèles d'IA s'impose comme l'alternative incontournable au tout-cloud pour les entreprises soucieuses de leur patrimoine informationnel. Ce guide technique vous détaille comment transformer votre infrastructure existante en forteresse cognitive, sans sacrifier la performance opérationnelle.
.JPG.jpg)
Dans un contexte où l'espionnage industriel et les fuites d'informations représentent un risque financier considérable pour les entreprises, le déploiement d'une IA en local devient une assurance-vie pour votre capital informationnel. Contrairement aux API publiques qui peuvent ingérer vos prompts pour l'entraînement global, une instance locale garantit que vos secrets industriels restent strictement confinés.
La maîtrise du cycle de vie de la donnée offre plusieurs avantages critiques :
Les architectures sur site permettent d'appliquer vos propres politiques de chiffrement et de contrôle d'accès directement au niveau du modèle, assurant une sécurité granulaire impossible à obtenir via une API tierce standardisée.
Pour approfondir les enjeux de déploiement sécurisé, consultez notre article sur Architecture hybride pour LLM : équilibrer performance et sécurité.
Au-delà de la sécurité, l'exécution locale élimine les aléas de latence réseau inhérents aux appels API distants. Pour des applications critiques comme l'analyse temps réel sur une ligne de production ou l'assistance au service client, la réactivité immédiate est souvent un prérequis technique absolu.
Voici les gains opérationnels observés sur les déploiements on-premise :
Un modèle bien optimisé tournant sur un serveur GPU dédié peut traiter des requêtes complexes avec une rapidité supérieure aux services cloud standards, améliorant de façon notable l'expérience utilisateur finale.
Si le ticket d'entrée matériel peut sembler élevé, le modèle économique s'inverse rapidement avec le volume d'utilisation. Le coût par token des API cloud est linéaire, tandis que l'investissement matériel est amortissable et offre un coût marginal par inférence quasi nul.
L'analyse comparative révèle souvent un point de bascule intéressant :
La bascule vers une infrastructure interne exige cependant une vision claire de votre stratégie pour justifier l'investissement initial en équipements.
Cette logique de rentabilité et de contrôle nous amène naturellement à poser la question des prérequis techniques : de quelle artillerie avez-vous réellement besoin ?
.JPG.jpg)
Le nerf de la guerre pour faire tourner des LLM (Large Language Models) n'est pas uniquement la puissance de calcul brute, mais surtout la bande passante mémoire et la quantité de VRAM disponible. Un modèle massif ne rentrera jamais sur une carte graphique standard sans une architecture adaptée.
Pour dimensionner correctement, retenez ces ordres de grandeur techniques :
L'erreur classique est de sous-estimer la mémoire nécessaire pour le contexte conversationnel. Une fenêtre de contexte étendue requiert une allocation mémoire supplémentaire significative pour éviter les interruptions de service.
Il est rarement nécessaire de faire tourner un modèle dans sa précision originale maximale. La quantification permet de réduire considérablement la taille du modèle avec une perte de qualité imperceptible pour la plupart des tâches métier, rendant l'IA accessible sur des serveurs standards.
Les formats de compression actuels transforment l'accessibilité technologique :
Grâce à ces techniques, un serveur d'entreprise standard peut aujourd'hui servir des modèles performants pour des tâches de classification ou de résumé, sans nécessiter nécessairement un cluster de calcul intensif.
Le matériel ne fait pas tout ; la couche logicielle détermine la facilité de déploiement et la stabilité de votre service. L'écosystème open source offre désormais des outils matures qui s'intègrent parfaitement dans une pipeline de développement classique.
Les solutions de déploiement à privilégier selon votre maturité technique :
L'intégration dans votre système d'information existant se fait généralement via la conteneurisation, permettant d'isoler l'environnement IA tout en facilitant les mises à jour.
Pour structurer votre socle technique, consultez notre article sur Architecture data : comment structurer vos données pour booster votre croissance.
Une fois le moteur installé et ronronnant dans la salle serveur, il reste l'étape décisive : nourrir la bête avec vos propres connaissances.
.JPG.jpg)
Un modèle générique ne connaît pas vos clients, vos produits ou vos procédures internes. Plutôt que de réentraîner un modèle complexe, l'approche RAG connecte le cerveau de l'IA à votre base documentaire existante pour ancrer ses réponses dans votre réalité.
Le fonctionnement repose sur une indexation vectorielle dynamique :
Cette architecture garantit une fiabilité accrue en réduisant les hallucinations et permet de citer les sources exactes, ce qui est fondamental pour l'adoption en entreprise.
Faut-il réentraîner le modèle ou simplement mieux lui parler ? Dans la grande majorité des cas d'usage PME/ETI, le fine-tuning complet est disproportionné. Il est réservé aux cas où vous devez apprendre au modèle un langage très spécifique ou un format de sortie rigide.
Voici les critères pour orienter votre décision technique :
L'approche d'adaptation légère permet aujourd'hui de spécialiser des modèles open source sur vos tâches spécifiques avec des ressources raisonnables, offrant un excellent compromis performance/investissement.
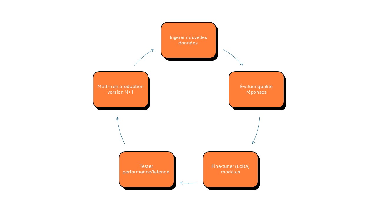
Déployer est une chose, maintenir en condition opérationnelle en est une autre. Un modèle d'IA en production nécessite une surveillance constante, non pas seulement de son fonctionnement technique, mais de la pertinence de ses réponses dans le temps.
Les piliers d'une maintenance IA durable en entreprise :
C'est ici que la supervision humaine et procédurale prend tout son sens, évoluant vers une gestion de la conformité algorithmique.
Pour maîtriser le cycle de vie de vos actifs algorithmiques, consultez notre article sur Gouvernance et éthique de l'IA agentique : nouveaux défis pour des agents autonomes.
Vous souhaitez être accompagné pour lancer votre projet Data ou IA ?